直流电机h桥驱动电路
一种具有空档功能的新型童车电机驱动电路
电梯永磁同步电机驱动控制系统
直流电机驱动电路应用其的电机组件及吸油烟机
cn111817640a_一种三相三线制开关磁阻电机驱动系统,控制方法及应用
三相无刷电机驱动电路及其控制方法
cn102163945a_马达驱动电路有效
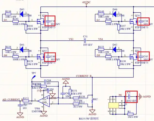
【驱动电路原理图】
一种减小相电流纹波的步进电机驱动电路制造技术
h桥电机驱动电路遇到的问题
电动机驱动系统
来帮我看看这个是不是无刷电机驱动电路!
大观园的牡丹花图片花卉鲜花花朵牡丹花牡丹
欢乐颂推荐关雎尔乔欣同款
一个可爱的小狗的矢量黑色轮廓画.
南京手绘墙i-1简装电视背景墙绘图
奥尼尔在姚明身边都显娇小,那普通人在姚明身边是啥样呢?
朱老庄镇大吴村秧歌队演出图片视频集
37不嫁45不生父亲急得破口大骂说你们这就是不忠不孝
黑暗系男生头像 黑暗系冷酷头像
郑中基发布会直言,被妻子拿捏得死死的,阿sa为什么输这么彻底?
河北省石家庄市纹身师李磊的纹身作品集
tt语音头像设计tt语音头像 欢游头像公会情侣个性带照片头像制作
清河县中心医院治疗宫颈疾病有妙招