直流电机h桥驱动电路
直流电机驱动模块电路图.png
步进电机典型驱动原理图
电机驱动电路
cn111817640a_一种三相三线制开关磁阻电机驱动系统,控制方法及应用
直流有刷单电机驱动原理图
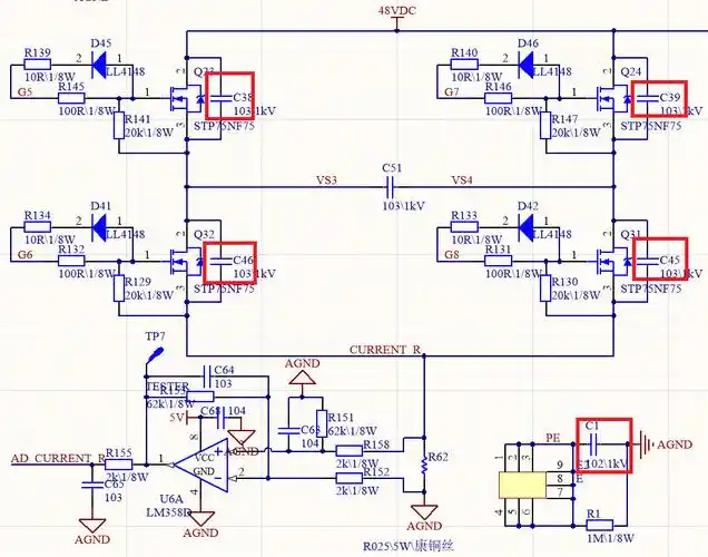
【无刷直流电机驱动主电路】
cn102163945a_马达驱动电路有效
简单实用的电机驱动电路
h桥电机驱动电路遇到的问题
电动机驱动系统
电容在电路中起什么作用?_大全-幸福起航
放下行李立马寻觅深夜食堂街角巷弄的居酒屋一杯酒 几盘串儿 品味关西
皮卡丘
动漫 自设(勿盗
把一个普通三角形(不等腰)分成四个面积相等的小三角形,有几种分法?
夸书法字典
《宁静致远》(作品来源:易从网)宋唐老师宁静致远书法作品,运笔流转
卡通闺蜜头像小清新可爱高清卡通呆萌闺蜜头像图片
吹蒲公英女孩墙贴纸可爱卡通公主宝宝儿童房间幼儿园墙壁装饰贴画
杨颖angelababy奔跑吧
励志的句子致自己简短
芝加哥ohare机场.十四日中午离开milwaukee 一 - 抖音
艾莎60帧混剪踩点优雅的极致超清版本建议收藏