秀图网
首页
最新
热门
排行
首页
最新
热门
排行
自然风光
动漫卡通
美食摄影
科技数码
人物写真
创意设计
壁纸背景
游戏原画
首页
>
80v转12v转换器电路图
80v转12v转换器电路图
包含 20 张图片
80v转5v1a/85v转12v1a电动车载降压芯片
220v转12v稳压电源电路解析
5v转12v升压电路 相关阅读
dcdc24v36v48v60v72v100v转12v通用电动车转换器
12v变换器电路图
3v电路图: 12v输入电压,输出3.3v,带输出短路保护功能,最大电流2a
已量产的电动车48120v转12v10adcdc转换器原理图
【转来的】12v转换器改可调电源(10a)
直流电压转换器原理电路图
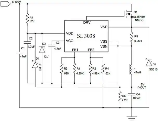
sl3038降压恒压 宽电压150v耐压 80v降压5v2a 60v降压12v
5v转12v升压电路图
12v80v10a直流电压变换器电路
> 12v转5v电路图相关主题 你可能喜欢 电流电压转换器 12v电源电路图
80v—12v/10a直流电压变换器 --电子电路图--电子工程世界网
48v转12v转换器电路图(五款48v转12v转换器电路原理图详解)
80v—12v/10a直流电压变换器-电路图-aet-中国科技核心期刊-最丰富的
80v转15v,80v转12v,80v转5v降压芯片电路选型
80v—12v/10a直流电压变换器电路二
80v转15v,80v转12v,80v转5v降压芯片电路选型 - 供求发布 - 电子工程
电动车电源转换器电路图
相关推荐
80v转12v转换器电路图