蜡笔小新和樱桃小丸子结婚会怎样
樱桃小丸子 #蜡笔小新 #手机壁纸 - 抖音
有一种爱情叫小新和小丸子
樱桃小丸子和蜡笔小新是同一个公司吗樱桃小丸子简笔画求
蜡笔小新小丸子车贴纸卡通可爱小牛电动车贴纸遮挡划痕装饰车贴画
蜡笔小丸子和樱桃小新的爱情故事……哈哈
蜡笔小新小丸子网恋有风险奔现需谨慎如花
樱桃小丸子蜡笔小新壁纸b
樱桃小丸子蜡笔小新10句卡通解忧语录
小丸子和小新
⑥⑥④小新小丸子壁纸
蜡笔小新樱桃小丸子壁纸
燕郊属于哪个区燕郊属于哪里管辖
,原名吴吉尊,1979年10月10日出生于文莱,华语影视男
行走的荷尔蒙! 宁泽涛半裸拍写真
彩涂铝卷
有没有关于百里玄策的图
手绘学校徽章
审美积累刘亦菲赵灵儿
看着就心疼的男女生丧丧动漫头像
简介:毛林林花中唯美写真图片,分享一组毛林林图片给大家,图中的明星
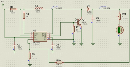
12v转24v升压器电路图大全 四款12v转24v升压器电路原理图详解
狗皮帽子-帽子-7788收藏
这首歌曲主要讲述了一位在成都生活的年轻人的生活状态和情感故事.