stm32的5v继电器驱动电路
那位师傅帮小弟看看这个继电器驱动电路图是否可行
单片机驱动继电器问题 抗干扰问题大总结
继电器的工作原理以及驱动电路
pnp三极管驱动继电器
一种驱动继电器快速通断的控制电路
有不少的设计采用这样的电路来驱动继电器,虽然同样能工作,但实际上
[自动继电器驱动电路原理及注意事项]
方波驱动继电器电路
三极管驱动继电器电路图分析
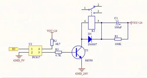
光耦隔离驱动继电器
一个简单的继电器驱动电路
天堂寨景区位于安微金寨县与湖北罗田县,英山县交界的地区.
女生短直发波波头发型图片,清新又简约
姚笛出来录节目了
关晓彤 粉丝考卷 #左下角测试 #关晓彤鹿晗 #测 - 抖音
男星光头造型,考验颜值的时候到了,最后一位堪称"光头之神"_发型
女朋友微信备注ad钙奶啥意思
60女童内衣发育期小学生儿童小背心912岁大童10成长文胸13女孩抹胸
绵阳也能看儿童歌舞剧啦
中国的组合有哪些中国男团组合成员名字大全
碧波荡漾泸沽湖
亲爱的热爱的杨紫卡通图
2022年虎虎生威虎年年历模板psd素材