相关图片
随机推荐
保姆级攻略玩转全球首个「魔雪奇缘世界」去港迪的理由再 10086_阿伦
李沇熹
女头像侧脸霸气气质 - 海绵宝宝卡通头像!
2016年7月:梅西变身白发潮男.
东北路边的那些野花苍术
在图上找出秦岭和淮河的位置 找出秦岭—淮河 秦岭 淮河
泰国女星lisa的成功和魅力 泰国女星lisa近日在社交媒体上分享了一组
时髦女生夏天就爱穿短裤,保持凉爽又百搭
《海边的房一2》,张俊杰, 2015年布面油画 | 衍艺圈 - topart.
i see fire(the hobbit: the desolation of smaug)吉他谱(图片谱)_ed
沟通,搭建你,我,他的桥梁
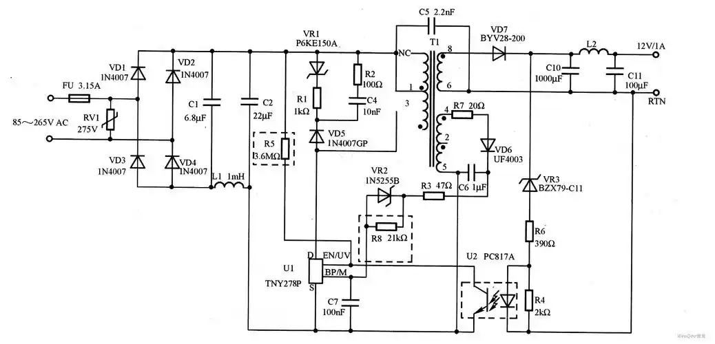
12v/1a输出开关电源电路