跑步 背影 路图片_跑步 背影 路高清图片素材库
背影,跑,男人
特写,男性,跑步,训练,跑,人行道
宽阔的道路上一个男人跑步的背影sport man running outdoors in off
剪影,跑,男人,彩色,天空,日落,火红,背景
这张照片摄于一个穿着运动服的男人在冬天跑步的背影
摄图网_501536466_banner_男青年户外跑步背影(企业商用)_ .jpg
跑步的人物背影图片
夏季高温该如何跑步?知道这几点,避免我们的身体受到伤害
在场上奔跑的男人剪影照片
穿着运动服的年轻健康男子在桥上慢跑的背影照片
公园人物跑步背影和特写慢镜头
假发女网网红两侧八字刘海空气自然无痕修脸刘海片
巴东神农溪丰收溪客栈的优惠券大全—湖北恩施野生植物中草药金不换
范丞丞 - 堆糖,美图壁纸兴趣社区
绿幕五官挑战
唐诗三百首精选(楷书教程版) 楷书字帖教程版 成人初学者硬笔书法字帖
粉色星巴克78
用一首全是爱(可爱版)整合一下成百g的魏大勋照片
金珍珠怎么鉴别
看你崩溃痛哭的样子,我好心疼,看不得你流泪的样子,纵有千般不是
手绘中国龙头插画下载
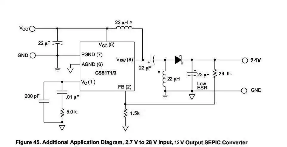
求dc-dc升压开关电源12v-24v的电路
小葩画十二星座简笔画金牛座