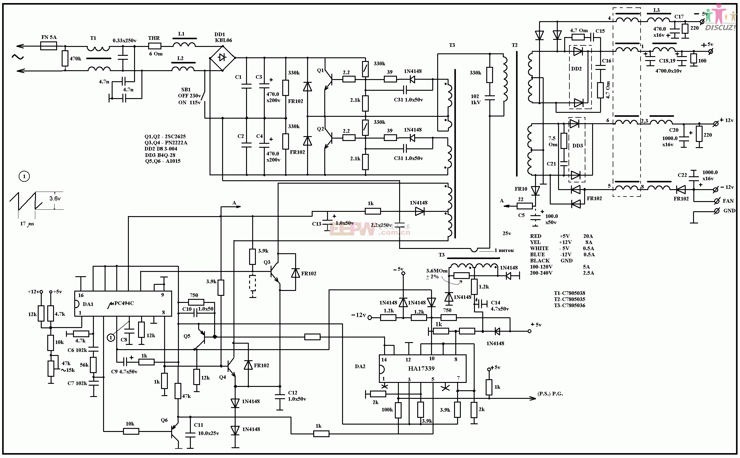
电脑开关电源电路图大全8

图片尺寸 2412x1494
上传时间 2026-03-22 21:51:22

图片链接

缩略图
原图
外链

相关图片

随机推荐