单片机流水灯
ne555cd4017流水灯电路原理图分析可调速度
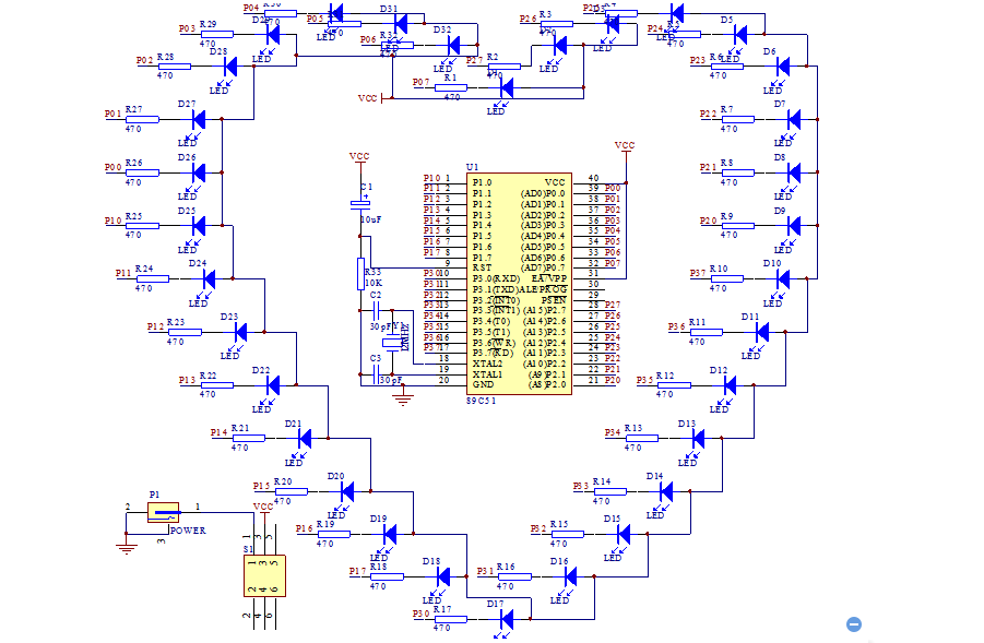
流水灯的原理图
关于单片机的问题,很急,绘制单片机8bit led流水灯电路
一,电路工作原理简述686868683 组12 只 led流水灯是特别针对
中断控制流水灯ppt
一种流水灯控制电路的制作方法
求一流水灯电路及程序.51单片机的.要达到以下效果.
【单片机】51单片机入门教程中(led流水灯)-易微帮
关于流水灯的一个小电路
这个流水灯的工作原理是怎样的,详细点,我的物理就高中毕业水平.
555芯片数字电路流水灯设计
听海二胡演奏教学视频
王小毅主题街拍
豆号抹茶双色冰激凌
【麦玲玲2019生肖运程之爱情篇】生肖猪,鼠,牛,虎,猪年桃花运预测!
duo音乐抢儿童小男孩电动冲锋手枪带声音激声光仿真玩具枪2-3岁6
蓝色毛毡质地背景纯色纸照片
中国最帅男明星前十名(中国最帅男明星前十名00后)-情感知识库-动动脑
头像图片男生霸气冷酷高冷超拽气质男头真人高清微信头像大全
歌手张恒个人资料男 王挺的老婆张恒个人资料 - 歌词译
浪漫唯美的樱花1366x768分辨率查看
山东各市人口数量_山东地图全图各市各县
二次元女生卡通头像 快来领取你的心动头像吧