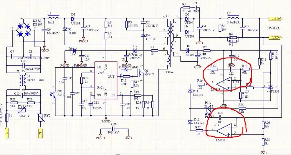
请教大虾24v/2a的开关电源电路图.望不吝赐教

图片尺寸 1031x409
上传时间 2026-03-24 05:29:22

图片链接

缩略图
原图
外链

相关图片

随机推荐