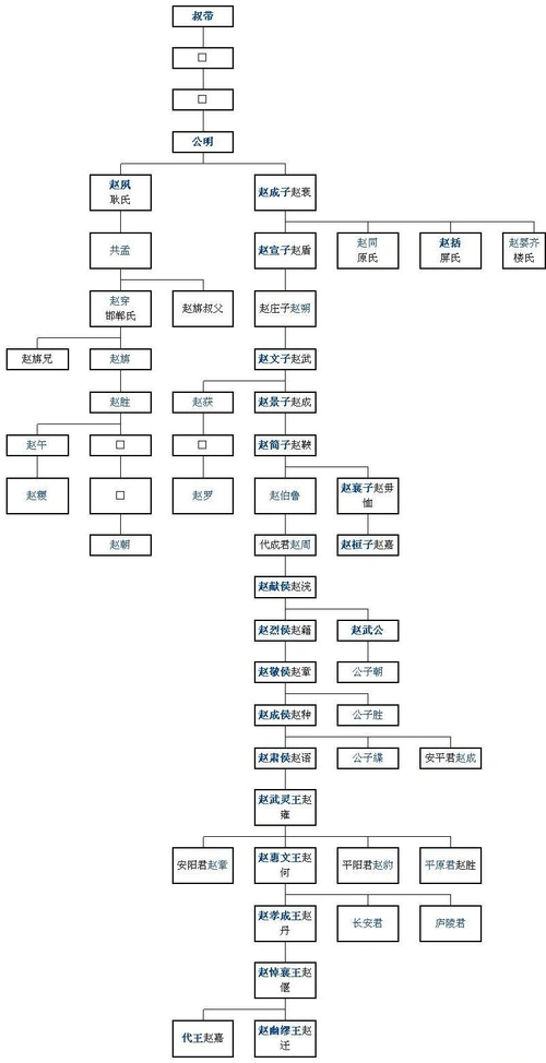
战国时赵国君主世系图,赵武灵王最可惜,被困饿而亡
赵国都府 黄梁梦
谁有周时期赵国的历代国君在位时间表啊
16赵国君主世系(资料丰富,内容详尽;已仔细校对,无错误)
战国时赵国君主世系图赵武灵王最可惜被困饿而亡
历代王朝皇帝世系春秋战国赵国国君即位顺序和世系图
赵国历代君王表
赵胜,赵国四公子之一,赵武灵王的儿子,赵惠文王的弟弟,赵国的
战国七雄之赵国历代君主的在位时间和事迹
春秋战国时期赵国历代国君_赵代王_赵武_秦国
赵国历代国君及姓名列表
蔡鸿源书记点评画龙点精,神来之笔,有深刻,有内涵,总结精准,提升了中
我的头像楼女爱豆网红演员小糊图
层次感中长发发型直发 回归经典的直发发型
轻奢极简书柜系列
2.电影《月光宝盒》精彩剪辑 斗鸡眼帮主计划干掉春十三娘
我擦泪表情包
吴雷宇书中小学生必背古诗(词)100首毛笔楷书字帖
2021年早安温馨祝福语大全,早上好祝福图片,朋友圈祝福短语精选
你们演0的腿毛都这么丰富吗,肖战/白宇腿毛pk
云南昆明鲜花盛开如潮绘出春日粉色浪漫
人类跌落梦境手游换头像方法介绍
卷客炸鸡加盟费多少钱 卷客炸鸡汉堡快餐小吃店饮品店火爆加盟