公司入职通知书.doc 1页
入职的通知书doc2页
员工入职告知书(新)
公司新员工面试入职信录用意向告知书通知函offer范文word模板
入职通知书完整版
录用入职通知书
新员工入职告知书doc
新员工入职通知单职能部门
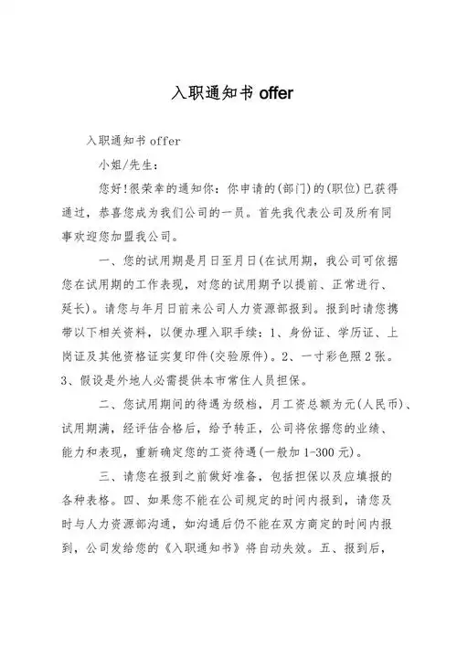
入职通知书offer
新员工入职告知书
中国联通立体入职录取通知书
副本入职通知书共30页免费阅读
那天我们笑得很开心
江苏省铁路建设及规划情况详览
国标吉他研修会连载吉他教学之三和弦指法二
海外 安神补脑片 0.31g*12片(薄膜衣片)
解救吾先生不仅仅是刘嘉玲,演员吴若甫被绑架的事情曾经也在轰动一时.
寂寞红颜张学良夫人于凤至的悲情人生
五角星_纹身图案手稿图片_邹志军的纹身作品集
9颜色面部表情矢量
一组搞笑傻狗逗比眼神表情包狗子你变了
头像史努比简笔画可爱头像10评论161更多
(q版古风)绘师:黑猫酱
(辽师大版)三年级信息技术上册课件 认识键盘(优质课)ppt